南华大学谭誉宇/杨健副教授团队Anal. Chem:基于深度学习辅助的多重电化学指纹识别技术用于中国茶的鉴定

2025年04月18日 11:31  点击:[]

近期南华大学谭誉宇/杨健副教授团队在ACS旗下的中科院一区Top期刊《Analytical Chemistry》发表题为“Deep learning-assisted multiplexed electrochemical fingerprinting for Chinese teas identification”的研究论文,此工作开发了一种受地标建筑(北京大兴机场)启发的多通道电化学传感器阵列,将多重电化学指纹技术与一维卷积神经网络算法(1DCNN)相结合,对电化学指纹图谱进行自动特征提取和分类运算,实现了多种茶多酚和中国茶的有效区分和准确检测。

研究背景

中国茶作为全球最受欢迎的饮品之一,其具有独特的生理特性和保健功效,主要表现在抑制炎症因子表达、抗氧化特性、改善心血管功能、预防骨骼肌萎缩和调节脂质代谢等。这些作用和功效与其特有的化学成分密切相关,其中茶多酚是茶叶主要成分之一。茶多酚作为一类多羟基酚类复合物,对茶叶色、香、味、功效等方面起到了决定性作用。不同种类的茶叶中酚类化合物的种类和含量不同,对茶叶的风味、质量、功效和定价都有很大影响。我国六大茶系的品种十分丰富且品质参差不齐,缺乏严格的分级标准。传统检测方法在区分相似化学成分(茶多酚类物质)存在固有的局限性。此外,由于缺乏高效和多组合传感策略,不同方法的指纹图谱具有高度相似性,这阻碍了中国茶的准确、简便、快速鉴别。因此,建立一种准确、简便、快速的中国茶鉴别方法具有重要意义。

本文开发了一种受地标建筑启发的多通道激光诱导石墨烯传感器阵列,该阵列将多重电化学指纹图谱技术与一维卷积神经网络(1DCNN)相结合,构建了一种基于深度学习辅助的多重电化学指纹图谱技术用于快速精确检测3种茶多酚并区分识别24种不同类型的中国茶(图1)。

图1.总体示意图。(A)基于纳米酶/生物酶多通道电化学传感阵列的构建;(B)深度学习辅助的多重电化学指纹识别模型;(C)茶多酚和中国茶的检测分析。

研究内容

基于激光诱导石墨烯技术(Laser-Induced Graphene,LIG),通过AutoCAD软件设计了传感电极阵列的结构和形状,电极图案采用了独特的“五指走廊”的结构,其设计灵感来源于中国北京大兴国际机场的独特建筑设计。该传感阵列采用五电极结构设计,包含一个参比电极(RE)、一个对电极(CE)以及三个独立的工作电极(WE)。多酚氧化性生物酶(漆酶)和纳米氧化锌酶的修饰策略均采用两步法修饰策略,包括电子转移催化酶层和最外层保护膜,可以有效包封催化酶材料,保护酶层结构。

为观察多通道传感器电极的微观形貌,对传感器阵列的三个工作电极(LIG电极、修饰漆酶的LIG电极和修饰氧化锌纳米酶的LIG电极)进行扫描电子显微镜表征分析(图2A-G)。SEM图像清晰地显示了LIG电极表面形成了具有三维介孔特性的空间网状结构,并且结构分散均匀、具有良好的紧密性。修饰漆酶的LIG电极仍然保留了介孔结构,但伴随着不规则颗粒聚集,这些颗粒是漆酶分子在电极表面固定后形成的,表明漆酶成功修饰在电极上。电极在修饰氧化锌纳米酶后保留完整的三维介孔结构,说明在氧化锌纳米酶修饰过程中,电极表面形貌未被破坏,同时可以观察到石墨烯膜层增厚,这是由于氧化锌纳米颗粒的均匀附着所致,表明氧化锌纳米酶成功附着在电极上。

为了研究多通道电化学传感阵列不同工作电极对茶多酚的电化学响应,使用CHI660型电化学工作站采用差分脉冲伏安法(Differential Pulse Voltammetry,DPV)进行电化学测试(图2H-J)。传感器对电活性物质的传感性能测试在浓度为0.1M磷酸盐缓冲溶液(pH = 7.0)中进行。使用电化学工作站对七种不同浓度(0-50 mM)的表没食子儿茶素没食子酸酯(Epigallocatechin gallate,EGCG)、表没食子儿茶素(Epigallocatechin,EGC)和表儿茶素(Epicatechin,EC)溶液进行差分脉冲伏安响应测试。随着茶多酚的浓度从0逐步增加到50 mM,传感器阵列的三个工作电极都展现出了峰值电流的变化。三个不同类型工作电极DPV响应的差异化是获取多维电化学指纹图谱的基础,证明了通过多组合传感策略的电化学指纹图谱具有区分不同茶多酚类型和浓度的能力。

图2.(A)电极实物图;(B)LIG电极的SEM图、(C)修饰纳米氧化锌酶的LIG电极SEM图、(D)修饰漆酶的LIG电极SEM图;(E)不同元素的apping合并图、(F)Zn元素的mapping图、(G)O元素的mapping图;三个工作电极分别对EGCG(H)、EGC(I)和EC(J)的DPV响应曲线。

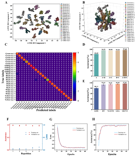
由于采集的电化学指纹图谱信号是一维的,即电化学指纹图谱是差分脉冲伏安信号,构建了一个由十个子模块(Block块)组成的1DCNN模型,每个子模块包含四个关键层次:卷积层、激活层、批量归一化层以及最大池化层。为增强模型的稳健性并有效遏制过拟合现象,在1DCNN模型中引入了Dropout技术。该策略在训练过程中实施随机神经元遮蔽技术,旨在降低模型对特定特征的依赖性,进而显著优化其在未知测试集上的性能表现。在模型进行训练之前,本文选择用Optuna框架进行超参数寻优,调参使用的是默认情况,即贝叶斯优化调参,其是基于概率模型方法寻找最优超参数。最后,在中国茶检测中的展开应用研究,并评估了该模型在茶多酚检测和中国茶分类任务中的性能表现。通过检测结果的t-SNE可视图、混淆矩阵图、准确率和损失值曲线进行分析,同时结合不同电化学交叉组合对比实验、不同算法对比实验以及五次重复实验结果分析,表明该模型在茶多酚和中国茶检测任务中表现出色,准确率和召回率均达到较高水平,显著优于传统算法。本文对24种不同类型的中国茶进行了算法识别。对中国茶的原始电化学指纹图谱进行样本级t-SNE 可视化分析,经过卷积神经网络提取的特征级二维和三维t-SNE可视化图中,相同茶叶品种对应的数据点能够有效的聚集在一起。聚类结果表明,该模型增强了特征提取能力,并能有效区分24个不同的茶叶品种。对测试集未知样本进行测试,相应的混淆矩阵清晰地展示了模型在不同类别上的分类结果,24个茶叶样本品种的分类准确率达97.68%,展现了1DCNN算法在中国茶检测中的显著优势(图3)。

图3. 24种不同茶叶品种的2D图(A)、3D图(B)的t-SNE可视化图;(C)24种茶叶检测的分类混淆矩阵;(D)不同传感策略组合下检测准确度,其中A、B和C分别代表裸电极、ZnO修饰的纳米酶电极和漆酶修饰的电极;(E)不同算法在五次运行中的准确性;(F)训练集和验证集重复训练5次的准确率。1DCNN模型的(G)损失曲线和(H)准确率曲线。

总结

本研究开发了一种受地标建筑(北京大兴机场)启发的多通道激光诱导石墨烯传感阵列,该阵列将多重电化学指纹图谱技术与一维卷积神经网络(1DCNN)相结合,可快速精确地检测3种茶多酚并区分24种不同类型的中国茶。传感策略采用了三种不同工作电极多样化组合作为多元传感器(裸电极、纳米酶电极和生物酶电极),可在复杂样品中生成独特的电化学指纹。通过利用自行设计的一维卷积神经网络进行特征提取,实现对中国茶的有效区分检测。该方法成功实现了对三种茶多酚的检测,同时区分了6个中国茶系列和24个茶叶品种,准确率分别为98.84%和97.68%。值得注意的是,与其他具有代表性的机器学习方法相比,深度学习辅助的多重电化学指纹识别技术实现了更高的茶叶识别准确率,这进一步为农产品鉴别提供了一种快速可靠的方法,促进了农产品识别和认证流程的发展。

南华大学内射中出喷高清谭誉宇副教授为论文第一作者,其硕士生罗梦丽为论文第二作者,南华大学内射中出喷高清生物医学工程系杨健副教授为论文的通讯作者。该论文得到中山大学蒋乐伦教授团队的支持与帮助,同时还获得国家自然科学基金、湖南省自然科学基金、湖南省教育厅基金项目、南华大学青年博士科研启动基金、湖南省超快微纳技术与激光先进制造重点实验室的资助与支持。

文献信息:Yuyu Tan,Mengli Luo , Chao Xu, Jiaoli Wang, Xinlin Wang, Lelun Jiang, and Jian Yang*, Deep learning-assisted multiplexed electrochemical fingerprinting for Chinese teas identification, Analytical Chemistry, 2025.

文献链接:https://pubs.acs.org/doi/abs/10.1021/acs.analchem.4c06651, DOI: 10.1021/acs.analchem.4c06651

先进微纳制造与生化传感团队

团队负责人介绍

谭誉宇,1985年10月生,南华大学副教授,硕士生导师,南华大学内射中出喷高清副院长,湖南省生物医学工程学会常务理事。主要从事生物医学传感和微流控芯片方面的研究工作。主持国家级、省级等项目11项。在Chinese Chemical Letters、Lab on a Chip、Analytical Chemistry、Biosensors and Bioelectronics等学术期刊发表研究成果20余篇,授权国家发明专利6项。

团队核心成员介绍

杨健,1995年12月生,南华大学生物医学工程系校聘副教授,硕士生导师,南华大学创新创业教育与实践中心学科竞赛管理办主任,主要研究方向智能诊疗医学器件及系统,担任IMED,J ANAL TEST, VIEW等国际知名期刊青年编委。主持国家自然科学基金青年项目和产业转化项目3项,已发表SCI索引论文10余篇,其中以一作/通讯身份在Adv Funct Mater, ACS Sens, Anal Chem, Sensor Actuat B-Chem等发表SCI论文7篇,其中发表综述论文微针在生物医学方面的应用入选高被引论文,单篇他引频次>200次,作为项目负责人主导研发可穿戴式连续葡萄糖监测仪(CGM)核心关键技术并成果转化上市公司,已合作开发出初代原型CGM产品,形成多项新产品,新技术,新材料等创新成果。

团队核心成员介绍

王姣丽,南华大学生物医学工程系校聘副教授,2022年博士毕业于湖南大学。研究方向主要为新型核酸探针生物传感平台的构建及其生物医学应用。以第一作者在Nano Letters、Small、Chemical Communications等期刊发表SCI论文6篇,授权国家发明专利1项。主持湖南省自然科学基金青年基金项目1项。

上一条:南华大学谭誉宇/王姣丽团队在Analytical Chemistry发表最新研究成果:自组装DNA纳米烟花用于信号放大和细胞内miRNA成像
下一条:深化校企合作 共育卓越人才 ——南华大学内射中出喷高清与国网衡阳供电公司开展深度合作交流

关闭

地址:中国 湖南 衡阳 常胜西路     
雨母校区:湖南省衡阳市蒸湘区衡祁路228号南华大学雨母校区内射中出喷高清     
电话:0734-8282125     邮编:421001

版权所有:南华大学内射中出喷高清